Pixie DIY - КОМПЛЕКТ трансивера CW QRP 1,2 Вт 7,023 МГц
Код: 12356382313
1574 грн
Ціна вказана з доставкою в Україну
Товар є в наявності
ЯК ЕКОНОМИТИ НА ДОСТАВКЕ?
Замовляйте велику кількість товарів у цього продавця
Інформація
- Час доставки: 7-10 днів
- Стан товару: новий
- Доступна кількість: 7
Приобретая «Pixie DIY - КОМПЛЕКТ CW QRP-трансивера 1,2 Вт, 7,023 МГц», вы можете быть уверены, что данный товар из каталога «Стационарные» вы получите в срок 5-7 дней после оплаты. Товар будет доставлен из Европы, проверен на целостность, иметь европейское качество.
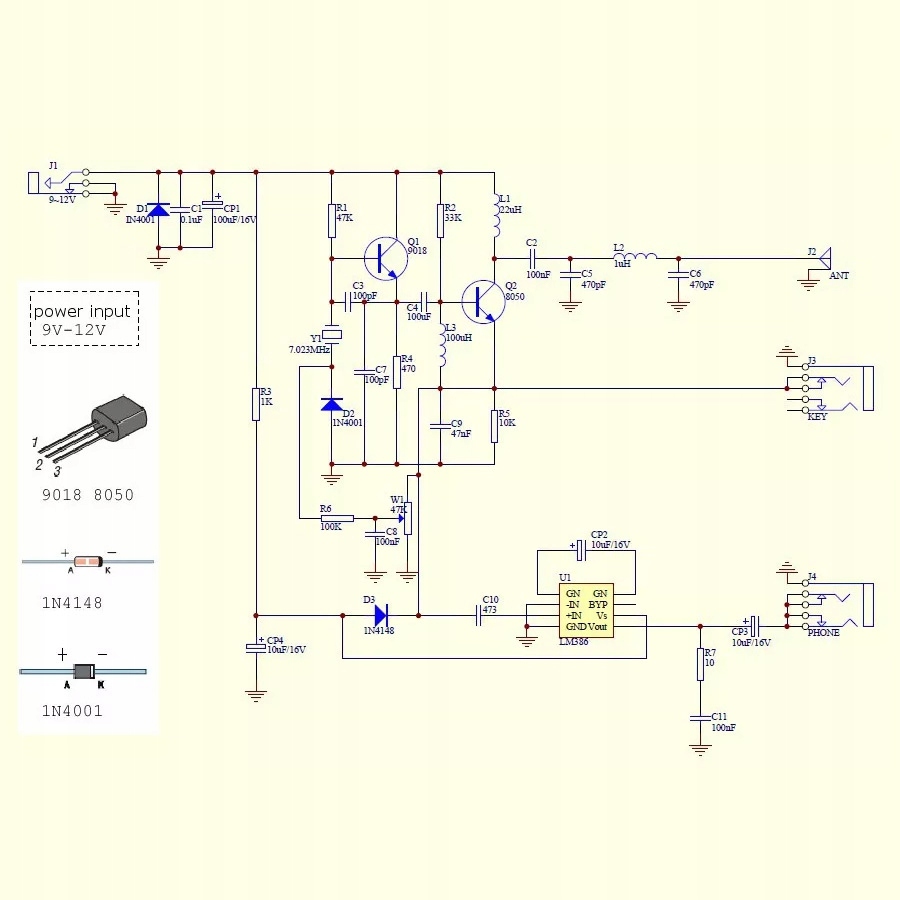
PIXIE KIT для самостійного складання мініатюрного CW QRP-трансивера потужністю 1,2 Вт (з живленням 12 В).
Крім друкованої плати в набір входять усі елементи для наскрізного монтажу та необхідні конектори та розетки.
Технічні дані:
- Режим роботи CW
- Робоча частота: 7,023 МГц, приймач 7,023-7,026 МГц (7,023 МГц кварц)
- Вихідна потужність: 0,8 Вт @ 9 В, 1,2 Вт @ 12 В
- Живлення: 9-14 В постійного струму
- Антена: 50 Ом, несиметричний вихід
- Споживання струму прийому: 10 мА при 9 В
- Гніздо для навушників
- Можливість встановити зумер (споживає 20 мА при передачі)
Завантажте інструкцію зі складання Pixie
